Schematic Tips and Tricks

Contents
Reference video
1. Sectioning
- seperate to several shematic pages
- add schematic page number and title
- show connection between pages
2. Title Block
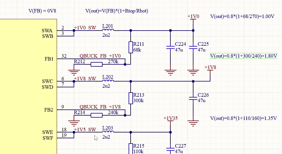
3. Text and Calculations
4. Symbols
- create symbols that group input on the left, and output on the right (not actual pinout)
- always let ground pad or something connect to ground facing down
5. Crossings
- use cross-overs at the junction of two wires that is not connected to each other
6. Net Labels
- Label all nets (useful in layout routing)
7. Horizontal Text
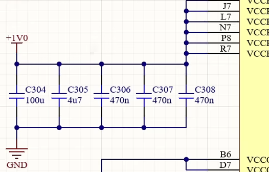
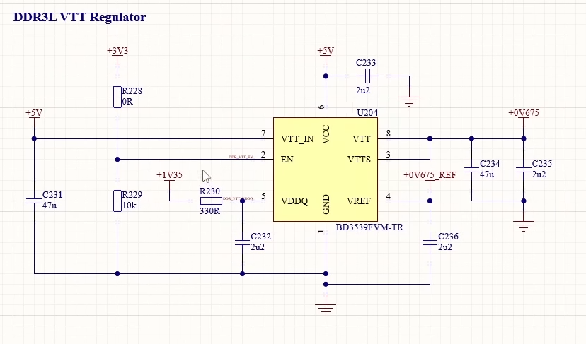
8. Power and Ground Direction
- power all pointing up
- ground all pointing down
9. Junctions
- don’t make 4-bar junction, since node will show up even if there is no connection
- use 3-bar junction instead
10. Don’t overlap Text
11. Component Order and Placement
- place components in order of layout adjacency
- decoupling capacitors should be placed close to the relavent power pins
- for example, high frequency, smaller capacitance capacitors should be placed close to the power pins
12. Colors
- helpful in layout routing
13. Annotation
- every component in a page start with page number * 100